
An intelligent system resolves the issue of two-way vehicle encounters on a narrow mountain road with a low budget, enhancing both safety and efficiency.
Yolo Creative Technology
4 Months
UX Researcher, UX Designer
MATLAB, p5.js, Arduino
BACKGROUND
Jixi County in southeastern China is renowned for its scenic mountains and streams, attracting tourists each year. However, its narrow mountain roads leave little room for two-way traffic to meet safely, creating potential safety risks for both residents and visitors.
CHALLENGES
Complex Topography
The terrain changes rapidly within short distances, shifting between farmland, residential areas, cliffs, rivers, and mountains.
Budget Constraints
As a small rural county, Jixi faced strict budget constraints, demanding an economical solution.
Technology Constraints
The tight budget limited the government's options to basic technology, so the solution had to be both simple and reliable.
Immediate Solution
The government required an immediate solution, as the issue was already affecting local revenue.
RESEARCH
To assess the issue, we analyzed the current traffic flow in the area. As the local tourism industry grew, more construction trucks and tourist cars were using the mountain roads. We also predicted a significant increase in visitor traffic once new attractions opened, indicating the problem would only intensify.
The area’s terrain is complex, and the roads were built after the villages, winding past farmland, residences, cliffs, reservoirs, and even small chicken coops and monuments. Given these surroundings, widening the roads for two-way traffic was impractical, and the cost would far exceed the local government’s budget in this mountainous, underdeveloped county of China.
IDEATION
Considering the local conditions, the most effective approach was to optimize the traffic system by strategically designating specific locations where vehicles could safely meet, allowing them to do so only at these points.
DESIGN
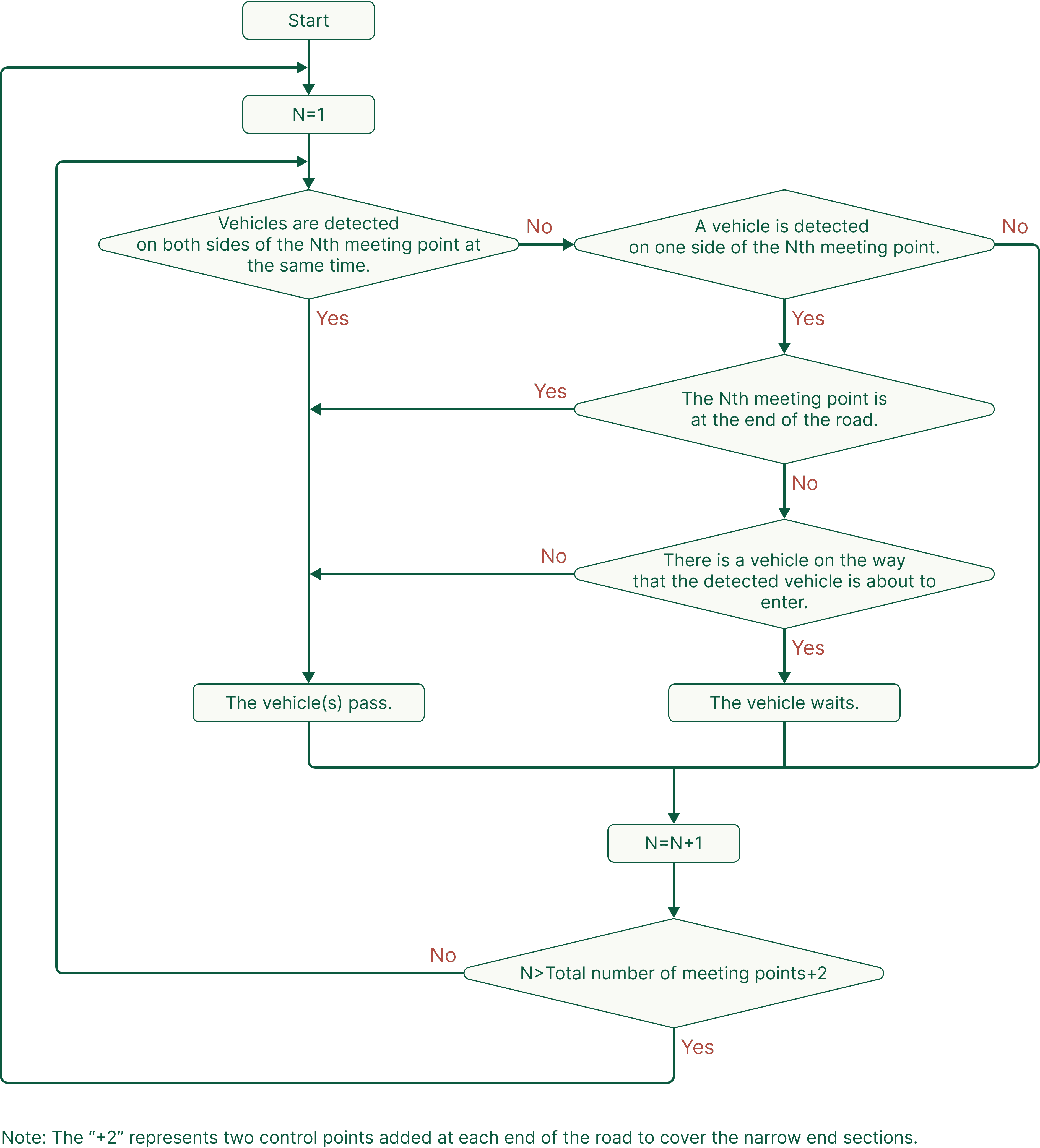
Through field research, we identified 19 potential meeting points along the mountain roads and analyzed the characteristics and conditions of each location.
We organized the meeting points into two types based on the traffic situations each could support.
We marked 19 meeting points along the mountain road from the foot to the summit and numbered them sequentially. Using these points, we divided the road into sections and developed an algorithm to ensure vehicles meet only at the designated locations.
We used P5.js to test the algorithm and evaluate the effectiveness of different meeting point strategies. The link below provides access to our code and test results:
Wide meeting points can accommodate all types of meeting situations. However, since there are only 2 such points along the road, congestion frequently occurs, leading to long waiting times.
In contrast to the previous scenario, having many narrow meeting points eliminates congestion. However, these points are too narrow for trucks from different directions to pass simultaneously.
To address the limitations of both previous scenarios, we combined wide meeting points with narrow meeting points. In this case, all meeting points are suitable for car-to-car and car-to-truck situations, with two wide points specifically designated for truck-to-truck situations. This arrangement ensures enough meeting points to prevent congestion while accommodating all meeting situations.
After deciding to use a mix of meeting points, we mapped all 19 in a straight line. Based on their locations and spacing, we selected 7 meeting points, including 2 wide and 5 narrow. These divide the entire road into 8 sections, each requiring approximately 2 minutes of driving time.
To ensure safety, we removed unsuitable meeting points that were prone to accidents.
To prevent long waits at meeting points, we ensured each section could be passed in a short and nearly equal amount of time.
We also tested the system in the real world through a prototype. Infrared sensors were used to detect approaching vehicles at the meeting points, while micro servo motors signaled whether vehicles could proceed. Following the algorithmic logic developed in p5.js, we wrote code in the Arduino IDE to control the micro servo motors, rotating them at different angles based on the signals from the infrared sensors.
We found that vehicle control could be achieved by placing a micro servo motor at each meeting point, paired with infrared sensors on both sides of the motor. This setup is scalable and can be adapted to the number of meeting points along the road.
We simulated various meeting situations with remote-controlled cars to test how the system would perform in real-world conditions.
To apply the system in the real world, we considered how to stop vehicles and guide them on when to proceed. We analyzed the pros and cons of different traffic control methods. Since the area is underdeveloped and many residents are unfamiliar with traffic rules, we selected the barrier gate for its clear, direct, and enforceable control.
Alerts drivers to stop and observe the situation.
Doesn’t always notify drivers accurately when to proceed.
Accurately signals when it is safe to proceed.
Some drivers may still attempt to force their way through.
Accurately signals when it is safe to proceed.
Prevents vehicles from passing if a driver tries to force entry.
Each meeting point, along with the entrance and exit at the foot and top of the hill, required a set of facilities. In total, nine sets were needed. Additionally, labor was needed for installation. Based on this, we estimated that the total cost is approximately 153,000 CNY.
11,600 CNY/set * 9 sets
=104,400 CNY
2,400 CNY/set * 9 sets
=21,600 CNY
3,000 CNY/set * 9 sets
=27,000 CNY
I created renderings to illustrate the real-world application of the system. The project was implemented in 2024.
KEY TAKEAWAY
This project taught me the importance of considering constraints when designing solutions. While design is about innovation and creativity, it should not stay as abstract imagination. A good design solves real problems within practical limits. By balancing budget, local conditions, and residents’ familiarity with traffic rules, I created solutions that were both feasible and impactful.
I gained experience moving from algorithmic simulations to physical prototypes, learning how to test and validate ideas step by step before applying them in the real world. By developing algorithms and prototyping with code, I also strengthened my logical thinking and programming skills.




































